服务热线

138 2308 5206

科普在线 | 9种细胞治疗,分析不同细胞治疗之间的差异及优劣势
来源: | 作者:medical-100 | 发布时间: 2022-11-01 | 138 次浏览 | 🔊 点击朗读正文 ❚❚ | 分享到:

免疫治疗已成为继手术、放疗、化疗之外肿瘤治疗的第四大支柱。




图片


21世纪是细胞治疗的时代,肿瘤免疫疗法被称为继手术、放疗、化疗后的第四种肿瘤疗法,并于2013被《科学》杂志评为年度最具价值的科学突破之一。


肿瘤免疫治疗策略主要包括四大类:过继性免疫细胞治疗、免疫检验点单克隆抗体治疗、肿瘤疫苗治疗、非特异性免疫刺激治疗(细胞因子治疗)。因此过继性细胞疗法(adoptive cell therapy)属于肿瘤免疫疗法的一个分支,是未来医学发展的重要方向之一。


过继性免疫细胞治疗(Adoptive Cell Transfer Therapy,ACT),是指从肿瘤患者体内分离免疫活性细胞,在体外进行扩增和功能鉴定,然后向患者回输,从而达到直接杀伤肿瘤或激发机体的免疫应答杀伤肿瘤细胞的目的。


图片


过继性免疫细胞治疗主要包括NK 、LAK、DC、CIK、CTL、TIL、CAR-M、TCR-T、CAR-T等几大类,下面列出了它们的主要特点:



一、NK细胞疗法

NK细胞又称自然杀伤细胞,属于非MHC依赖性免疫细胞,可以主动自发启动查杀功能,已经研究表明,NK细胞可以在体内有效杀死肿瘤细胞、异型细胞和衰老细胞,因此,现在很多医学家开发NK体外扩增后回输,进行抗衰老研究;


图片


临床上,也逐渐出现利用NK细胞特性,制作CAR-NK细胞来针对性治疗肿瘤,但是由于存活周期短,杀瘤不具备较好持续性。



二、LAK细胞疗法

LAK细胞即淋巴因子激活的杀伤细胞,是由淋巴因子激活诱导产生,具备广谱杀伤作用,听着就很高大上,但是由于针对肿瘤细胞杀伤作用不具备特异性,临床现在比较少用。



图片



三、DC细胞疗法(DC疫苗)

DC细胞即树突状免疫细胞,是体能抗原呈递最强细胞,能有效将肿瘤细胞抗原呈递给杀伤性免疫细胞,比如T细胞等,所以,DC细胞相当于侦察兵,专门负责刺探和监控“敌情”,一旦肿瘤细胞有风吹草动,它就马上快速捕捉信号,进行相应措施;因此,临床上目前主要的研究方向就是DC细胞肿瘤疫苗,其原理就是通过增加DC细胞抗原识别敏感性,加强免疫防御,变被动为主动的方式预防肿瘤细胞体内大量产生,尤其针对肿瘤术后患者,DC疫苗更为适合。


图片



四、CIK细胞疗法

CIK全称细胞因子诱导的杀伤细胞,主要为NKT(NK样T细胞)与LAK相比,增殖速度更快,杀瘤活性更高,杀瘤谱更广,然而,不足之处就是杀瘤属于非特异性,不能起到彻底杀瘤效果,因此,临床应用越来越少,基本处于淘汰状态,还有一类就是DC-CIK细胞,是将DC细胞和细胞因子混合培养的一类,二者临床功能类似。


图片



五、CTL细胞疗法

CTL即细胞毒T淋巴细胞是具有抗原特异性的一类T细胞,分泌细胞因子参与免疫活动,因具有自身MHC特性,因而杀瘤持续性较差,临床应用越来越少。



图片



六、TIL细胞疗法

TIL细胞即肿瘤浸润淋巴细胞,是从肿瘤组织中分离出来的淋巴细胞,相比LAK和CIK细胞,TIL细胞具有更强的肿瘤细胞特异性,因此,其优势是可以顺利突破肿瘤微环境,打入敌人内部,实现对肿瘤细胞有效追杀;不足之处是很多肿瘤患者不能手术或者术后组织并未留存,对于将要手术患者,提前准备,是个较好的机会。


图片



七、TCR-T细胞疗法

TCR-T即T细胞受体嵌合T细胞,能识别并加工呈递出来的抗原,可以通过更广谱的靶点选择,TCR-T细胞可识别细胞膜表面或细胞内来源的肿瘤特异性抗原,但目前为止,临床的研究效果不确定,有待进一步探索。


图片



八、CAR-T细胞疗法

CAR-T细胞又称嵌合抗原受体T细胞,CART不需要抗原呈递,通过对肿瘤细胞表明特异性膜蛋白靶点进行锁定后,能有效识别肿瘤细胞,并有较强的杀死肿瘤细胞活性,在体能可以长期存活,一旦杀死肿瘤细胞之后,可以形成记忆,一旦肿瘤细胞再次出现,又可以启动灭瘤行动,因此,是目前临床研究最热门的细胞肿瘤方法之一,并且在血液病肿瘤治疗方面已经取得突破性成果,更多的焦点目前是在实体肿瘤的研究领域。



图片



九、CAR-M疗法

CAR-M对于很多知友来说可能是个崭新的概念,全称是嵌合抗原受体巨噬细胞,研究发现,巨噬细胞具有清除较大异物、细胞碎片和病原体,调节炎症反应等多种功能,巨噬细胞还是高度可塑细胞,可以根据微环境刺激和信号的不同从一种表型转换到另一种表型。CAR-M不仅可以自己杀伤肿瘤细胞,还具备较强的T细胞刺激功能,从而起到联合杀瘤的效果,但目前尚处在早期研究过程,其更有效的临床价值有待进一步开发与验证。


图片



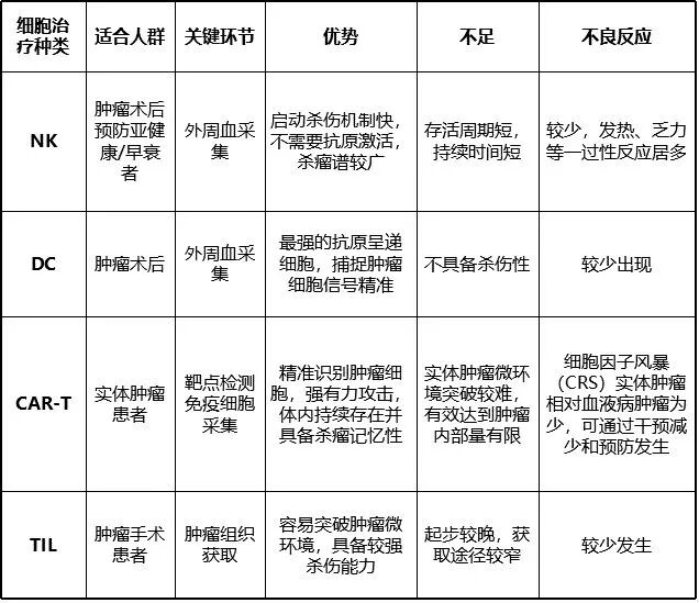
已入临床主要细胞治疗方法比较
图片


综上所述,十多年来,许多ACT临床试验表明各类工程化的细胞产品相当安全,但有效性相对缺乏。过去的5年里,ACT的疗效发生了一场革命性变化,体现在工程化的T细胞可以在体内大量扩增,甚至在某些情况下可以持续性存活。这彻底的改变了ACT的疗效,尤其体现在CAR-T细胞应用于癌症治疗,是肿瘤患者传统治疗方式不敏感或恐惧不接受的新希望和新机遇!